Free Swim Lane Diagram Template Visio

Free Swim Lane Diagram Template Visio – Are you looking to add a splash of creativity to your project planning? Look no further than the Visio Swim Lane Diagram Template! Dive deep into your imagination and let your ideas flow in a visually engaging and organized manner. With this free template, you can bring your concepts to life and streamline your processes with ease. Get ready to make a big splash with your innovative ideas!

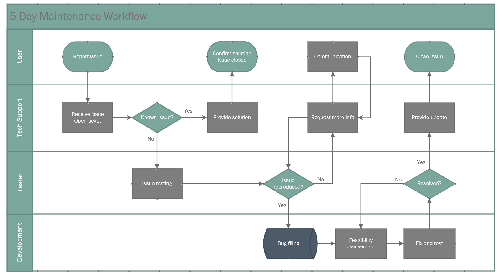
How To Make Swimlane Diagrams In Visio + Free Swimlane Diagram pertaining to Free Swim Lane Diagram Template Visio

Unleash Your Creativity Underwater!

Whether you’re a seasoned project manager or a creative thinker looking to visualize your ideas, the Visio Swim Lane Diagram Template is the perfect tool for you. With its user-friendly interface and customizable features, you can easily map out your project timelines, responsibilities, and processes in a clear and concise manner. Say goodbye to confusing spreadsheets and hello to a more intuitive and visually appealing way of presenting your ideas.

From brainstorming sessions to team collaborations, the Visio Swim Lane Diagram Template is your go-to tool for unleashing your creativity underwater. Dive into the world of possibilities and let your ideas flow freely as you navigate through the lanes of innovation. With this template, you can make a splash in your industry and stand out from the crowd with your unique approach to project planning. Get ready to make waves and take your creativity to new depths with this exciting tool!

Make Waves with a Free Visio Swim Lane Template!

Ready to ride the wave of creativity and innovation? Look no further than the Visio Swim Lane Template! Whether you’re a seasoned professional or a budding entrepreneur, this free template is your ticket to success. With its intuitive design and easy-to-use features, you can create stunning visuals that will captivate your audience and take your projects to new heights. Get ready to make waves with this powerful tool in your creative arsenal!

With the Visio Swim Lane Template, you can organize your ideas, streamline your processes, and bring your projects to life in a visually engaging way. Say goodbye to cluttered whiteboards and confusing flowcharts, and hello to a more structured and efficient way of presenting your ideas. Whether you’re planning a new product launch or mapping out a complex workflow, this template is your secret weapon for success. Get ready to make waves and impress your colleagues with your innovative approach to project planning!

So what are you waiting for? Dive into creativity with the Visio Swim Lane Template and unlock your full potential as a visionary thinker. With this free tool at your fingertips, the possibilities are endless. Make a splash in your industry and leave a lasting impression with your innovative ideas. Get ready to make waves and take your projects to new heights with this exciting template. Let your creativity flow and watch as your ideas come to life in the most visually stunning way possible!

More Printables…

Copyright Disclaimer: All images displayed on this site belong to their creators. For any credit or removal inquiries, please reach out to us.

Free Swim Lane Diagram Template Visio

How To Make Swimlane Diagrams In Visio + Free Swimlane Diagram intended for Free Swim Lane Diagram Template Visio

How To Make Swimlane Diagrams In Visio + Free Swimlane Diagram within Free Swim Lane Diagram Template Visio

Swim Lane Flowchart | Swim Lane Diagram, Process Map, Templates throughout Free Swim Lane Diagram Template Visio